氙灯试验箱温度指示发光二极管全亮或全灭的原因
作者:标准集团 添加时间:2018-10-11 15:54
氙灯试验箱的温度指示发光二极管全亮,阐明冷冻室温度传感器地点点的温度低于—24C。可以查看传感器处的温度是不是低于—24℃,查看传感器无开路景象,再查看传感器括头及其连接线,发现连接线断线替换传感器连接线,开机实验,毛病扫除。
大型氙灯试验箱的温度指示发光二极管全亮或全灭是怎么回事?
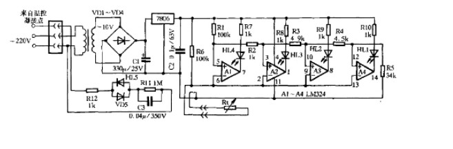
发光二极管HL1-HLA全灭,则阐明冷冻室传感器地点点温度高于—12C,该试验箱的温度显现电路如下图所示。

测量传感器处温度高于—12C,查看传感器无短路景象,测量稳压集成电路7806的输出电压为0V,测量整流桥输出电压为1.6V,正常时该电压为8-12V,查看电源变压器、整流二极管VD1-VD4及滤波电容器C1,发现电容器CI漏电替换电容器C1,开机实验,毛病扫除。





